¡Hola, susurradores de piernas!
Este post nace como motivo de una pregunta en Instagram que hice para ver qué se sabía sobre las medias de compresión y el descanso nocturno:
¿Las medias de compresión se deben de retirar de noche?
Respuesta: depende.
Supongo que cuando leíste la pregunta con la que he iniciado esta entrada, supusiste que no se podía responder con un «sí» o un «no» porque entonces no tendría chicha y ¡se acabaría muy breve el post!
Efectivamente, la retirada de las medias de compresión en el descanso nocturno depende.
Quitar la media de noche no debería ser una recomendación estándar

¿Por qué es tan importante tenerlo en cuenta?
Como profesionales de salud sabemos que para recomendar algo siempre debe haber una base científica detrás (y no el amimeva habitual). Eso es lo que hay que aprender, a reflexionar sobre todo.
Y es que si no realizas la recomendación adecuada sobre qué debe hacer la persona con la media por la noche, puedes provocar daños o retrasar el progreso curativo. Por lo que no es una cosa tan banal.
Y lo desarrollaremos más adelante. Primero vamos a ver de qué depende y lo entenderemos todo.
¿De qué depende?
Para que nosotros decidamos dejar o no una media de compresión de noche debemos tener en cuenta varios factores:
- El grado de afectación arterial
- La causa del edema: patología de la persona
- Características personales del individuo
- Características del método de terapia compresiva
Una vez hayamos tenido todo eso en cuenta, decidiremos.
Como es habitual en el blog, vamos a desarrollar resumidamente cada punto:

1. El grado de afectación arterial
La arteriopatía es el elemento más limitante y relevante en la extremidad inferior. Su aparición limita y condiciona todo.
Pensar que nuestra tonicidad vascular cambia al dormir: bajamos nuestro tono muscular y nuestra presión arterial disminuye. En la mayoría de casos, los líquidos en extremidad inferior también tienden a reabsorberse en un porcentaje variable (según patología) lo que supone una disminución de los perímetros de la extremidad.
Una disminución de los perímetros aumenta la presión en la extremidad de cualquier sistema de compresión (menos perímetro = más presión) + menor tono muscular = explica una disminución en la tolerancia de la compresión a nivel vascular.
En resumen, si tenemos una arteriopatía podemos poner en un compromiso la extremidad.
Se retira la media de compresión indistintamente de la patología en cualquier persona con arteriopatía aunque ésta sea leve o con sospecha de arteriopatía sin estudio que la haya descartado.

2. Etiología del edema
Primer pregunta: ¿La patología de la persona provoca edema nocturno?
Damos por hecho que el inicio del descanso nocturno supone la colocación del cuerpo al menos 6 o 8 horas en posición de cubito, eso significa que la gravedad ya no está ejerciciendo una fuerza contra el flujo cardiopeto.
Eso, como dice un refrán español muy conocido:
Muerta la gravedad, muerta la hiperpresión hidrostatica venosa
Era así el refrán, ¿no?
En definitiva, si no hay hiperpresión hidrostática venosa por la ausencia de gravedad no aparece el edema venoso.
En general, en patología venosa se retira la terapia compresiva por la noche
Por la ausencia de la causa que provoca el edema
¡OJO! Excepto: en avanzadas trombosis venosos profundas la hiperpresión venosa se mantiene pese a la gravedad debido al severo grado de obstrucción venosa, en ese caso se recomienda mantener las medias.
Segunda pregunta: ¿El edema reaparece en la noche?
En otras patologías como en el flebolinfedema, linfedema o lipolinfedema el descanso nocturno no alivia la causa del problema. Al ser un problema en el drenaje linfático aunque no haya gravedad se mantiene el edema. Si el edema no se resuelve con el decúbito, las medias deben seguir llevándose.
Si al retirar el sistema de compresión se vuelve a congestionar la extremidad puedes provocar la reapertura de lesiones o la pérdida de parte del trabajo que has realizado con la terapia descongestiva compleja.
Si la patología provoca un aumento del edema por la noche, se ha mantener la terapia compresiva nocturna
Flebolinfedema, lipolinfedemas, linfedemas…
Eso sí, esta recomendación se debe personalizar. Puesto que no todos los linfedemas requieren compresión por la noche, solo en aquellos donde exista un relleno nocturno del edema.

3. Características personales del individuo
Aquí engloba todas aquellas consideraciones tanto físicas, como psicológicas como funcionales que pueden matizar nuestras recomendaciones.
Una de las «características de la persona» que te condiciona más si mantener o no la terapia compresiva por la noche es si va a implicar que no puede tener un correcto descanso nocturno. Un ejemplo claro, que le de mucha calor y no haya buena tolerancia. Pero bueno, tenemos soluciones como cambiar el tipo de tejido del sistema de compresión, entre otras.
¿Cómo es el descanso de la persona?
Si la persona duerme sentada (con o sin las piernas levantadas) significa que la gravedad va a seguir influyendo y por lo tanto, la presión hidrostática venosa se va a mantener alta. En ese caso, hay que conseguir cambiar los hábitos pero si no es posible, hay que mantener las medias.
Dormir sentada implica que deberá mantener el sistema de compresión por la noche

4. Características del método de terapia compresiva
Independientemente del grado de arteriopatía de la persona existen características del sistema de compresión que puede influir en la retirada o no. De forma general, recomendamos mantener la compresión para evitar el aumento de volumen por la noche no para reducir dicho volumen.
Importante: si buscamos evitar que aumente el volumen por la noche, buscamos contener:
Alta rigidez y no con mucha presión de reposo
Por lo cual, de noche se suelen retirar aquellos sistemas de compresión que ejerzan una presión excesiva en reposo:
- Vendas de larga tracción
- Medias de tricotado circular (≥CCL2)
- Sistema de velcro apretados en exceso
En este caso, si necesita mantener la compresión nocturna se cambiaría el sistema de compresión a:
- Medias de compresión de noche (hablaremos de ellas ahora)
- Sistemas de velcro ajustando la presión según tolerancia
- Vendas de corta tracción/inelásticas.
Si requiere compresión nocturna y se usan sistemas de compresión que aprieten mucho, se deben cambiar por otros que contengan y no compriman tanto

¿Qué sistema de compresión se utiliza específicamente de noche?
Como habéis intuido, el uso de terapia compresiva nocturna es clásica en linfedema (si hay relleno nocturno) y una excepción en insuficiencia venosa (algunos casos de TVP).
Lo cierto es que en linfedema podemos diferenciar de dos a tres momentos donde se recomienda un tipo o otro de compresión:
- Fase de reducción: durante el proceso de reducción del edema (descongestión de la extremidad) se utilizan sistemas autoajustables de velcro o vendajes multicomponente de corta tracción que se dejan por la noche. Se utiliza con o sin que haya relleno nocturno. Si se asocia a elementos de alta elasticidad, éstos SÍ se retiran de noche.
- Fase de mantenimiento: en caso que la extremidad tenga peligro de relleno nocturno del edema se utilizan sistemas de velcro o medias de compresión de noche.

Medias de compresión de noche
Son prendas elaboradas esencialmente para llevarlas por la noche dada su baja compresión y alta rigidez. Se ponen después de la descongestión de la extremidad una vez se ha estabilizado el perímetro de la extremidad.
Los materiales son diversos según la indicación y necesidad, desde estilo espuma hasta velcros.

Su objetivo es claro: evitar el relleno del edema de la extremidad y tratar los cambios en los tejidos blandos provocados por el edema crónico.
Y es que una cualidad casi exclusiva de estas prendas es que están texturizadas. Tienen ondulaciones, dibujos… que calientan, masajean y estimulan los tejidos fibróticos para así ablandar y romper la fibrosis.

Un concepto muy interesante que hay que ir trabajando y estudiando
Bueno, ¿Qué os ha parecido? Interesante, ¿verdad? Existe muchos matices y detalles que podríamos añadir… Es todo un mundo pero espero que algo más claro ha quedado.
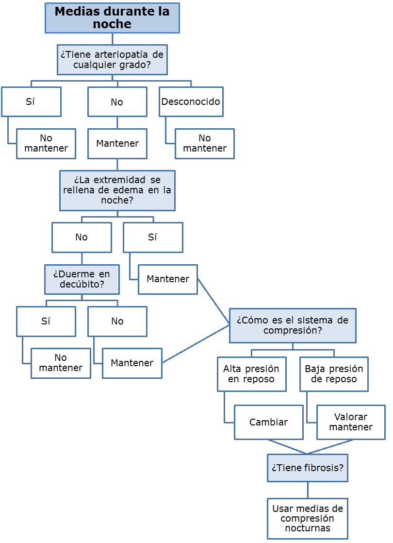
De hecho, os dejo un pequeño resumen en formato algoritmo

¡Si os ha gustado, comentar!
Si quieres saber más
Os dejo bibliografía para ampliar y la que he usado para elaborar este documento:
- Bjork R, Ehmann S. S.T.R.I.D.E. Professional guide to compression garment selection for the
lower extremity. Journal of Wound Care 2019: 28:(6 suppl 1):1–44. Disponible en: https://www.jobstcompressioninstitute.com/uploads/Document-Library/14e89bf85b9d9c68fd8df804879f2aaf.pdf - International Lymphoedema Framework. Compression Therapy: A position document on compression bandaging. Best Practice for the Management of Lymphoedema. Francia: The international Lymphoedema Framework in association with the World Alliance for Wound and Lymphoedema Care; 2012. Disponible en: https://www.lympho.org/wp-content/uploads/2016/03/Compression-bandaging-final.pdf
- British Journal of Community Nursing (2017) Relax in comfort and sleep well: using night-time compression to avoid recurrent oedema. Br J Comm Nurs 22(10, Suppl 1), S1–24. Disponible en: https://www.jobstcompressioninstitute.com/uploads/Document-Library/5487c5a74075f85957c75b0dc881a09a.pdf




